| 040-22 | |
| Predictive Analytics for Clinical Data with Diagnostic Feature Extraction of EEG using Deep Neural Network | |
| Vishnu Pratap Singh Kirar | |
| School of Computer Science, University College Dublin, Ireland | |
| The Abstract | |
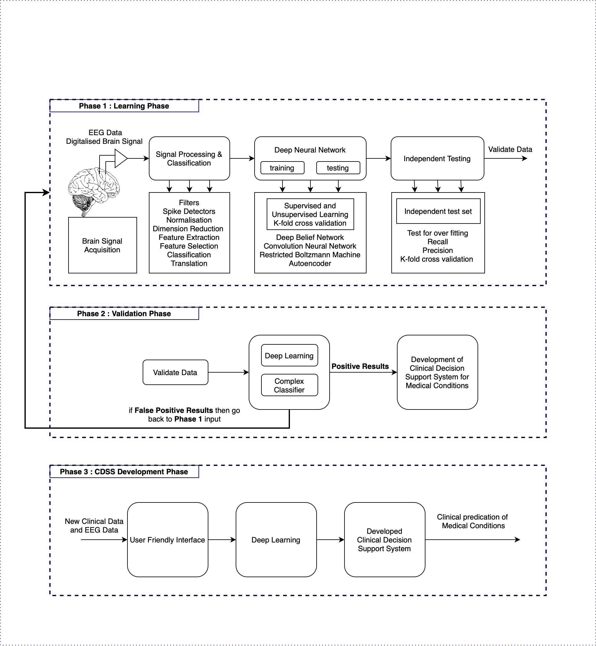
| Abstract Body | Due to development of computer science and information technology, healthcare systems are shifted from paper based record to digital workflows. It leads to exponential growth of medical data. Predictive analytics along with artificial intelligence based machine learning, retrieve information from big medical data and explore the unknown future events by using formation of pattern comparing by past and present data. Electroencephalogram (EEG) is used to analyse the neuro-electric brain signals. EEG can explain the various states of mind related to full functioning of human body. In this research, we extract the feature of EEG that are connected to various medical conditions of any individual. We use the deep learning method for feature extraction as well as for medical diagnosis of chronic disease. We compare the result of diagnosis with result of EEG feature extraction for predictive analytics of various medical conditions. It can help to improve the patient care, reduce the medical healthcare cost and also it is resource efficient. The difference between prediction and machine learning is that prediction Analytics is a “use” while machine learning is a “technique”. Thus, in this research we proposed deep learning method for medical diagnosis that will be used by predictive analytics in healthcare. |
| Image 1 | ![]() |
| Additional Authors | |
| Additional Institutions |
040-22 – Predictive Analytics for Clinical Data with Diagnostic Feature Extraction of EEG using Deep Neural Network
Written by
in

