| 046-23 | |
| Interrogating structure, function and phenotype relationships in clinically-relevant protein phosphatase genes | |
| Rawan Alharbi | |
| School of Medical Science, Manchester university, UK | |
| Download PDF – 046-23 | |
| The Abstract | |
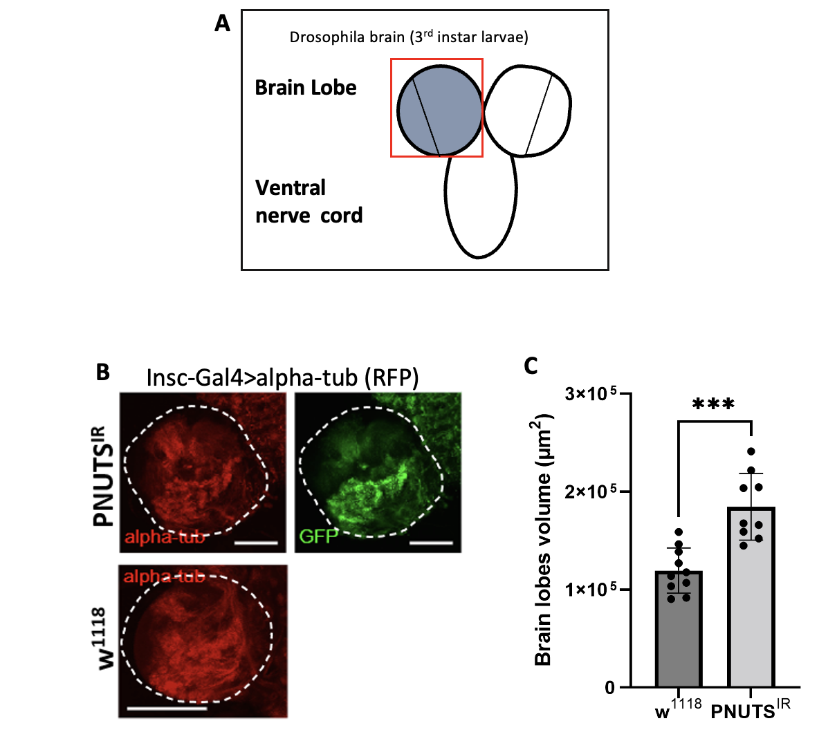
| Abstract Body | Rare disorders affect approximately 8% of people worldwide. Monogenic disorders, which account for 80% of rare diseases, impose a considerable burden on healthcare systems. Almost half of patients who undergo typical clinical evaluation and genetic testing are misdiagnosed. Insufficient therapy, screening, or counselling for pregnancies and prognoses become more difficult to obtain, which has serious consequences for patients and their families. Most genetic variants found in clinical populations are currently categorised as variants of uncertain significance. This classification indicates that it is currently unknown whether they function as pathogenic agents of the disease in question. Working with clinicians in Liverpool and Manchester, the Bennett lab has identified a novel human disorder that may be caused by heterozygous variants in regulatory subunits of Protein Phosphatase 1 (PP1), a major serine/threonine protein phosphatase. Previous studies in the lab have shown that PP1 and its regulators play an essential role in developmental growth in Drosophila via its ability to remove phosphate from proteins, particularly those involved in the control of gene expression. The purpose of this project is to establish the genotype-phenotype relationships for new genetic variants, both in human tissue culture cells and in Drosophila models by combining genome engineering and human gene replacement with biochemical, molecular and cell biological approaches. This will provide biological insights into phosphatase function, confirm discovery of a novel developmental disorder and improve diagnosis. |
| Image 1 | ![]() |
| Additional Authors | |
| Daimark Bennett | |
| Abdulrahman Aljabri | |
| Additional Institutions | |
| school of life and health science, Liverpool, UK |
046-23 – Interrogating structure, function and phenotype relationships in clinically-relevant protein phosphatase genes
Written by
in

